个人客户
私人银行
公司机构
小微企业
客户服务
客户服务专区 >
客服与投诉热线:95533
自助服务
快捷提问
我要留言
建行主播
下载中心
建行客服
个人业务
公司业务
善融商务
联系我们
微信客服
联系电话
电子邮箱
邮寄地址
投诉渠道及处理流程
|
建行集团
境外分支机构
境内附属公司
进入建行集团网站 >
今日建行 >
• 中国建设银行与中华全国供销合...
• 中国建设银行党委部署开展树立...
投资者关系 >
• 关于召开2025年度业绩发布会的...
• 董事会会议通告
诚聘英才 >
新西兰分行
香港分行
新加坡分行
法兰克福分行
约堡分行
东京分行
首尔分行
伦敦分行
纽约分行
胡志明市分行
悉尼分行
迪拜国际金融中心分行
台北分行
卢森堡分行
澳门分行
多伦多分行
苏黎世分行
智利分行
阿斯塔纳分行
纳闽分行
查看更多>
建信基金管理有限责任公司
建信金融租赁有限公司
建信信托有限责任公司
建信人寿保险股份有限公司
建信期货有限责任公司
建信金融科技有限责任公司
中德住房储蓄银行有限责任公司
建信金融资产投资有限公司
建信财产保险有限公司
建信养老金管理有限责任公司
建银工程咨询有限责任公司
建信股权投资管理有限责任公司
建信理财有限责任公司
建信住房服务有限责任公司
建信消费金融有限责任公司
建行集团并表机构及使用总行商...
查看更多>
国内分行
地图模式
列表模式
新疆
西藏
青海
甘肃
宁夏
内蒙古
黑龙江
吉林
辽宁
大连
河北
北京
天津
山西
陕西
四川
云南
贵州
重庆
广西
湖南
海南
湖北
河南
山东
青岛
安徽
上海
江苏
苏州
江西
浙江
宁波
福建
厦门
广东
深圳
ABCDF
安徽省分行
北京市分行
重庆市分行
大连市分行
福建省分行
G
广东省分行
广西区分行
贵州省分行
甘肃省分行
H
河南省分行
河北省分行
黑龙江省分行
湖北省分行
湖南省分行
海南省分行
JL
辽宁省分行
吉林省分行
江苏省分行
江西省分行
NQ
内蒙古分行
宁波市分行
宁夏区分行
青岛市分行
青海省分行
S
山东省分行
陕西省分行
山西省分行
上海市分行
深圳市分行
四川省分行
苏州分行
TXYZ
天津市分行
厦门市分行
新疆区分行
西藏区分行
云南省分行
浙江省分行
|
投资者关系
建行ESG
北京市
北京市
确定
请选择省份(按首字拼音排序):
安徽省
北京市
重庆市
福建省
甘肃省
广东省
广西区
贵州省
海南省
河北省
河南省
黑龙江
湖北省
湖南省
吉林省
江苏省
江西省
辽宁省
内蒙古
宁夏区
青海省
山东省
陕西省
山西省
上海市
四川省
天津市
新疆区
西藏区
云南省
浙江省
安庆市
蚌埠市
巢湖市
池州市
滁州市
阜阳市
合肥市
淮北市
淮南市
黄山市
六安市
马鞍山市
宿州市
铜陵市
芜湖市
宣城市
亳州市
福州市
龙岩市
南平市
宁德市
莆田市
泉州市
三明市
厦门市
漳州市
白银市
定西市
甘南藏族
嘉峪关市
金昌市
酒泉市
兰州市
临夏回族
陇南地区
陇南市
平凉市
庆阳市
天水市
武威市
张掖市
潮州市
东莞市
佛山市
广州市
河源市
惠州市
江门市
揭阳市
茂名市
梅州市
清远市
汕头市
汕尾市
韶关市
深圳市
阳江市
云浮市
湛江市
肇庆市
中山市
珠海市
百色市
北海市
崇左市
防城港市
桂林市
贵港市
河池市
贺州市
来宾市
柳州市
南宁市
钦州市
梧州市
玉林市
安顺
毕节
贵阳
六盘水
黔东南
黔南
黔西南
铜仁
遵义
白沙黎族
保亭黎族
昌江黎族
澄迈县
定安县
东方市
海口市
乐东黎族
临高县
陵水黎族
南沙群岛
琼海市
琼中黎族
三亚市
屯昌县
万宁市
文昌市
五指山市
西沙群岛
中沙群岛
儋州市
保定市
沧州市
承德市
邯郸市
衡水市
廊坊市
秦皇岛市
石家庄市
唐山市
邢台市
张家口市
安阳市
鹤壁市
焦作市
开封市
洛阳市
南阳市
平顶山市
三门峡市
商丘市
新乡市
信阳市
许昌市
郑州市
周口市
驻马店市
漯河市
濮阳市
济源市
大庆市
大兴安岭
哈尔滨市
鹤岗市
黑河市
鸡西市
佳木斯市
牡丹江市
七台河市
齐齐哈尔
双鸭山市
绥化市
伊春市
鄂州市
恩施州
黄冈市
黄石市
荆门市
荆州市
潜江市
神农架林区
十堰市
随州市
天门市
武汉市
仙桃市
咸宁市
襄阳市
孝感市
宜昌市
常德市
长沙市
郴州市
衡阳市
怀化市
娄底市
邵阳市
湘潭市
湘西
益阳市
永州市
岳阳市
张家界市
株洲市
白城市
白山市
长春市
吉林市
辽源市
四平市
松原市
通化市
延边朝鲜
常州市
淮安市
连云港市
南京市
南通市
苏州市
宿迁市
泰州市
无锡市
徐州市
盐城市
扬州市
镇江市
抚州市
赣州市
吉安市
景德镇市
九江市
南昌市
萍乡市
上饶市
新余市
宜春市
鹰潭市
鞍山市
本溪市
朝阳市
丹东市
抚顺市
阜新市
葫芦岛市
锦州市
辽阳市
盘锦市
沈阳市
铁岭市
营口市
大连市
阿拉善盟
巴彦淖尔
包头市
赤峰市
鄂尔多斯
呼和浩特
呼伦贝尔
通辽市
乌海市
乌兰察布
锡林郭勒
兴安盟
固原市
石嘴山市
吴忠市
银川市
中卫市
果洛藏族
海北藏族
海东地区
海南藏族
海西蒙古
黄南藏族
西宁市
玉树藏族
滨州市
德州市
东营市
菏泽市
济南市
济宁市
聊城市
临沂市
日照市
泰安市
威海市
潍坊市
烟台市
枣庄市
淄博市
青岛市
安康市
宝鸡市
汉中市
商洛市
铜川市
渭南市
西安市
咸阳市
延安市
榆林市
长治市
大同市
晋城市
晋中市
临汾市
吕梁市
朔州市
太原市
忻州市
阳泉市
运城市
阿坝
巴中市
成都市
达州市
德阳市
甘孜
广安市
广元市
乐山市
凉山市
眉山市
绵阳市
南充市
内江市
攀枝花市
遂宁市
雅安市
宜宾市
资阳市
自贡市
泸州市
阿克苏
阿拉尔
阿勒泰
巴音郭楞
博尔塔拉
昌吉回族
哈密
和田
喀什
克拉玛依
克孜勒苏
石河子
塔城
图木舒克
吐鲁番
乌鲁木齐
五家渠
伊犁
阿里
昌都
拉萨
林芝
那曲
日喀则
山南
保山市
楚雄州
大理州
德宏州
迪庆藏族
红河州
昆明市
丽江市
临沧市
怒江州
曲靖市
思茅市
文山州
西双版纳
玉溪市
昭通市
杭州市
宁波市
湖州市
嘉兴市
金华市
丽水市
绍兴市
台州市
温州市
舟山市
衢州市
苏州分行首页
优惠资讯
业务推介
服务指南
热门关键字:
电子银行
信用卡
悦生活
贵金属
请输入搜索关键字
个人网上银行
个人网上银行
商户服务平台
网站
善融商务
企业ERP云平台
登录
登录
登录
登录
登录
安全指引
下载中心
功能演示
注册开通
进入我的.com
善融商务
我的.com
安全退出
进入个人网上银行
国内分行
>
苏州分行首页
>
最新公告
>
详情
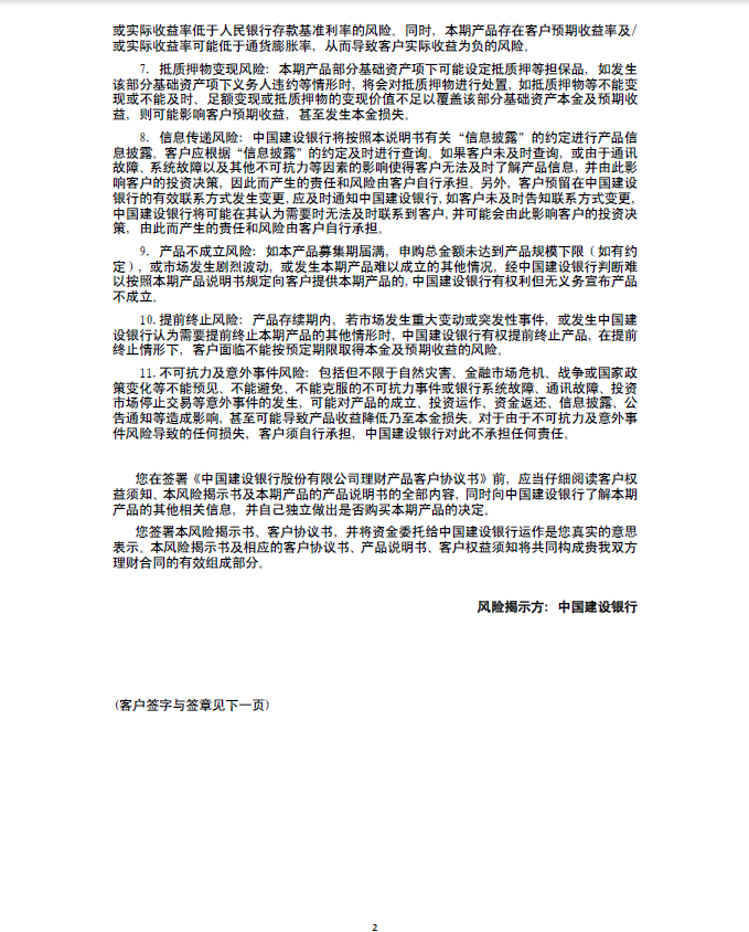
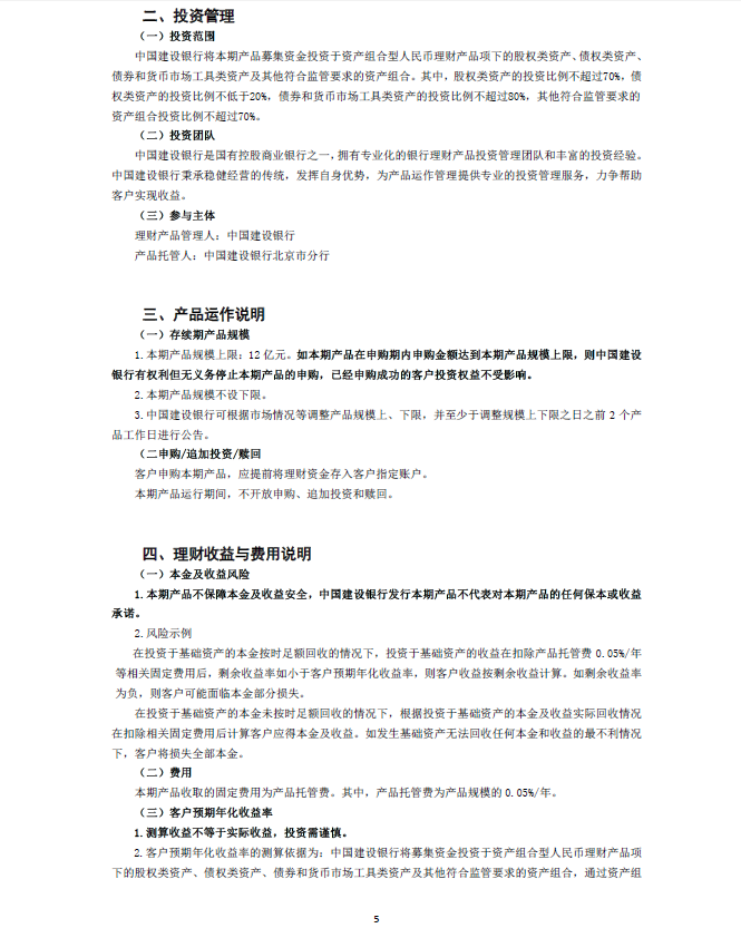
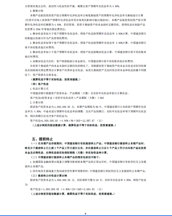
“乾元—特享型”2014年第20期理财产品风险揭示书及产品说明书(苏州)
发布时间:2014-07-03
附件下载:
20140703173145487796.png
20140703173156987883.png
20140703173208411284.png
20140703174336355083.png
20140703173742588202.png
20140703173239778619.png
20140703173306637320.png
打印
分享
QQ空间
新浪微博
腾讯微博
豆瓣网
字体:
小
中
大